Work Energy and Power MCQ Questions & Answers in Basic Physics | Physics
Learn Work Energy and Power MCQ questions & answers in Basic Physics are available for students perparing for IIT-JEE, NEET, Engineering and Medical Enternace exam.
161.
A man places a chain of mass $$m$$ and length $$L$$ on a table slowly. Initially the lower end of the chain just touches the table. The man drops the chain when half of the chain is in vertical position. Then work done by the man in this process is
A
$$ - mg\frac{L}{2}$$
B
$$ - \frac{{mgL}}{4}$$
C
$$ - \frac{{3mgL}}{8}$$
D
$$ - \frac{{mgL}}{8}$$
Answer :
$$ - \frac{{3mgL}}{8}$$
The work done by man is negative of magnitude of decreases in potential energy of chain
$$\eqalign{
& \Delta U = mg\frac{L}{2} - \frac{m}{2}g\frac{L}{4} = 3mg\frac{L}{8} \cr
& \therefore W = - \frac{{3mgL}}{8} \cr} $$
162.
A body of mass $$\left( {4m} \right)$$ is lying in $$xy$$ -plane at rest. It suddenly explodes into three pieces. Two pieces each of mass $$\left( {m} \right)$$ move perpendicular to each other with equal speeds $$\left( {v} \right).$$ The total kinetic energy generated due to explosion is
A
$$m{v^2}$$
B
$$\frac{3}{2}m{v^2}$$
C
$$2m{v^2}$$
D
$$4m{v^2}$$
Answer :
$$\frac{3}{2}m{v^2}$$
Conserve the momentum of third mass with the resultant momentum of 1st and 2nd masses. After getting velocity of third mass, calculate total kinetic energy.
According to question, the third part of mass $$2m$$ will move as shown in the figure, because the total momentum of the system after explosion must remain zero. Let the velocity of third part be $$v'.$$
From the conservation of momentum $$\sqrt 2 \left( {mv} \right) = \left( {2m} \right) \times v' \Rightarrow v' = \frac{v}{{\sqrt 2 }}$$
So, total kinetic energy generated by the explosion
$$\eqalign{
& = \frac{1}{2}m{v^2} + \frac{1}{2}m{v^2} + \frac{1}{2}\left( {2m} \right){{v'}^2} \cr
& = m{v^2} + m \times {\left( {\frac{v}{{\sqrt 2 }}} \right)^2} = m{v^2} + \frac{{m{v^2}}}{2} = \frac{3}{2}m{v^2} \cr} $$
163.
Water falls from a height of $$60\,m$$ at the rate of $$15\,kg/s$$ to operate a turbine. The losses due to frictional forces are $$10\% $$ of energy. How much power is generated by the turbine ? (Take $$g = 10\,m/{s^2}$$ )
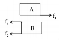
Consider the blocks shown in the figure to be moving together due to friction between them.
The free body diagrams of both the blocks are shown below.
Work done by static friction on $$A$$ is positive and on $$B$$ is negative.
165.
A ball of mass $$m$$ hits the floor making an angle $$\theta $$ as shown in the figure. If $$e$$ is the coefficient of restitution, then which relation is true, for the velocity component before and after collision?
A
$${V^1}\sin \theta ' = V\sin \theta $$
B
$${V^1}\sin \theta ' = - \sin \theta $$
C
$${V^1}\cos \theta ' = V\cos \theta $$
D
$${V^1}\cos \theta ' = - V\cos \theta $$
Answer :
$${V^1}\sin \theta ' = V\sin \theta $$
As the floor exerts a force on the ball along the normal, & no force parallel to the surface, therefore the velocity component along the parallel to the floor remains constant.
Hence $$V\sin \theta = {V^1}\sin {\theta ^1}$$
166.
How much water a pump of $$2\,kW$$ can raise in one minute to a height of $$10\,m$$ ?
(Take $$g = 10\,m/{s^2}$$ )
A
$$1000\,L$$
B
$$1200\,L$$
C
$$100\,L$$
D
$$2000\,L$$
Answer :
$$1200\,L$$
Power of a body is defined as the rate at which the body can do the work, i.e.
$${\text{Power}} = \frac{{{\text{work}}}}{{{\text{time}}}} = \frac{W}{t}$$
Given, power, $$P = 2\,kW = 2000\,W$$
$$\eqalign{
& W = Mgh = M \times 10 \times 10\,\,\left[ {\because g = 10\,m/{s^2}} \right] \cr
& = 100\,M \cr} $$
Time, $$t = 60\,s$$
$$\eqalign{
& \therefore 2000 = \frac{{100M}}{{60}} \cr
& \therefore M = 1200\,kg \cr
& {\text{and}}\,V = 1200\,L \cr} $$
167.
$$300\,J$$ of work is done in sliding a $$2\,kg$$ block up an inclined plane of height $$10\,m.$$ Taking $$g = 10\,m/{s^2},$$ work done against friction is
A
$$200\,J$$
B
$$100\,J$$
C
zero
D
$$1000\,J$$
Answer :
$$100\,J$$
Net work done in sliding a body up to a height $$h$$ on inclined plane
= Work done against gravitational force + Work done against frictional force
$$\eqalign{
& \Rightarrow W = {W_g} + {W_f}\,......\left( {\text{i}} \right) \cr
& {\text{but}}\,W = 300\,J \cr
& {W_g} = mgh = 2 \times 10 \times 10 = 200\,J \cr} $$
Putting in Eq. (i), we get
$$\eqalign{
& 300 = 200 + {W_f} \cr
& \Rightarrow {W_f} = 300 - 200 = 100\,J \cr} $$
168.
The work done on a particle of mass $$m$$ by a force, $$K\left[ {\frac{x}{{{{\left( {{x^2} + {y^2}} \right)}^{\frac{3}{2}}}}}\hat i + \frac{y}{{{{\left( {{x^2} + {y^2}} \right)}^{\frac{3}{2}}}}}\hat j} \right]$$
($$K$$ being a constant of appropriate dimensions), when the particle is taken from the point ($$a, 0$$ ) to the point ($$0, a$$ ) along a circular path of radius $$a$$ about the origin in the $$x-y$$ plane is-
A
$$\frac{{2K\pi }}{a}$$
B
$$\frac{{K\pi }}{a}$$
C
$$\frac{{K\pi }}{2a}$$
D
$$0$$
Answer :
$$0$$
Let us consider a point on the circle
The equation of circle is $${x^2} + {y^2} = {a^2}$$
The force is
$$\eqalign{
& \vec F = K\left[ {\frac{{x\hat i}}{{{{\left( {{x^2} + {y^2}} \right)}^{\frac{3}{2}}}}} + \frac{{y\hat j}}{{{{\left( {{x^2} + {y^2}} \right)}^{\frac{3}{2}}}}}} \right] \cr
& \vec F = K\left[ {\frac{{x\hat i}}{{{{\left( {{a^2}} \right)}^{\frac{3}{2}}}}} + \frac{{y\hat j}}{{{{\left( {{a^2}} \right)}^{\frac{3}{2}}}}}} \right] \cr
& \vec F = \frac{K}{{{a^3}}}\left[ {x\hat i + y\hat j} \right] \cr} $$
The force acts radially outwards as shown in the figure and the displacement is tangential to the circular path. Therefore the angle between the force and displacement is $${90^ \circ }$$ and $$W=0$$
option (D) is correct.
169.
A body of mass $$m = {10^{ - 2}}\,kg$$ is moving in a medium and experiences a frictional force $$F = - k{v^2}.$$ Its initial speed is $${v_0} = 10\,m{s^{ - 1}}.$$ If, after $$10 \,s,$$ its energy is $$\frac{1}{8}mv_0^2,$$ the value of $$k$$ will be-
A
$${10^{ - 4}}\,kg\,{m^{ - 1}}$$
B
$${10^{ - 1}}\,kg\,{m^{ - 1}}{s^{ - 1}}$$
C
$${10^{ - 3}}\,kg\,{m^{ - 1}}$$
D
$${10^{ - 3}}\,kg\,{s^{ - 1}}$$
Answer :
$${10^{ - 4}}\,kg\,{m^{ - 1}}$$
Let $${V_f}$$ is the final speed of the body.
From questions,
$$\eqalign{
& \frac{1}{2}mV_f^2 = \frac{1}{8}mV_0^2\,\,\,\,\, \Rightarrow {V_f} = \frac{{{V_0}}}{2} = 5\,m/s \cr
& F = m\left( {\frac{{dV}}{{dt}}} \right) = - k{V^2}\,\,\,\,\therefore \left( {{{10}^{ - 2}}} \right)\frac{{dV}}{{dt}} = - k{V^2} \cr
& \int\limits_{10}^5 {\frac{{dV}}{{{V^2}}}} = - 100K\int\limits_0^{10} {dt} \cr
& \frac{1}{5} - \frac{1}{{10}} = 100\,K\left( {10} \right) \cr
& {\text{or}},\,\,K = {10^{ - 4}}\,kg\,{m^{ - 1}} \cr} $$
170.
A particle is moving in a circular path of radius a under the action of an attractive potential $$U = - \frac{k}{{2{r^2}}}.$$ Its total energy is:
A
$$ - \frac{k}{{4{a^2}}}$$
B
$$\frac{k}{{2{a^2}}}$$
C
$$Zero$$
D
$$ - \frac{3}{2}\frac{k}{{{a^2}}}$$
Answer :
$$Zero$$
$$F = - \frac{{\partial u}}{{\partial r}}\hat r = \frac{K}{{{r^3}}}\hat r$$
Since particle is moving in circular path
$$\eqalign{
& F = \frac{{m{v^2}}}{r} = \frac{K}{{{r^3}}}\,\,\,\,\, \Rightarrow m{v^2} = \frac{K}{{{r^2}}} \cr
& \therefore K.E. = \frac{1}{2}m{v^2} = \frac{K}{{2{r^2}}} \cr} $$
Total energy $$=PE.+K.E.$$
$$ = - \frac{K}{{2{r^2}}} + \frac{K}{{2{r^2}}} = {\text{Zero}}\left[ {\because P.E. = - \frac{K}{{2{r^2}}}{\text{ given}}} \right]$$